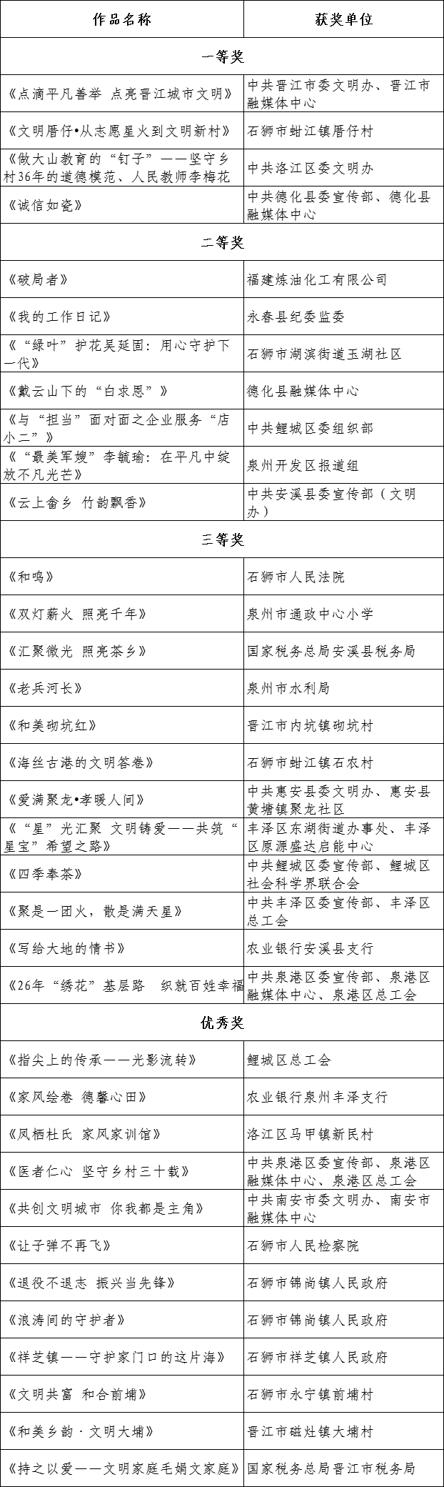
东南网10月23日讯(本网记者 林杰 通讯员 张钰琪)近日,由泉州市委宣传部、泉州市委网信办、泉州市委文明办、泉州晚报社、泉州广播电视台联合举办的“网聚文明力量·共建美好泉州”网络文明传播活动获奖名单公布。 据介绍,活动自今年5月份开展以来,受到社会各界的热情回应、踊跃参与,共征集到157部视频作品。作品内容涵盖文明城市、文明村镇、文明单位、文明家庭、文明校园等全国先进,典型类别包含乐于助人、见义勇为、诚实守信、敬业奉献、孝老爱亲等各个方面。其中,德化陶瓷界的诚信经营、洛江乡村教师的默默奉献、“晋江市民”的平凡善举、“厝仔大爷志愿队”的执着守护等主题作品脱颖而出,生动诠释泉州文明新风尚。经主办单位组织相关领域专家及部门业务骨干联合评审,最终评选出优秀视频作品35部,包括一等奖4部、二等奖7部、三等奖12部及优秀奖12部。这些作品以小见大,以真实故事传递温暖力量,充分展现了泉州市精神文明建设的生动实践与丰硕成果。 活动当天,主办方还举办网络文明传播分享交流会。接下来,获奖作品将通过泉州文明网及其新媒体平台开设专题网页集中展播展示。 2025年泉州市“网聚文明力量·共建美好泉州”主题网络文明传播活动优秀作品名单
|
分享到:
相关新闻
相关评论



26ced723-83e9-46aa-9f33-327164fab257.jpg)
ad225828-ca44-43e5-b164-ca05e8240780.jpg)
144599ac-8b02-47a7-bfba-6e7ebed1b6ac.jpg)
f90847a7-4082-4d82-aaf2-f13a9be8833b.jpg)
503aaa43-de5b-4c91-a021-5930456c01f7.jpg)
6bb0a223-ab7a-46bd-878c-1bcbaa65b93c.jpg)
9142e13d-f110-4f89-9994-038f903b6e6a.jpg)
563b4d9f-4524-48d8-828e-38a8f3672ed5.jpg)
518a10a8-01b8-44b8-9ab7-5714f9ab0b16.jpg)


